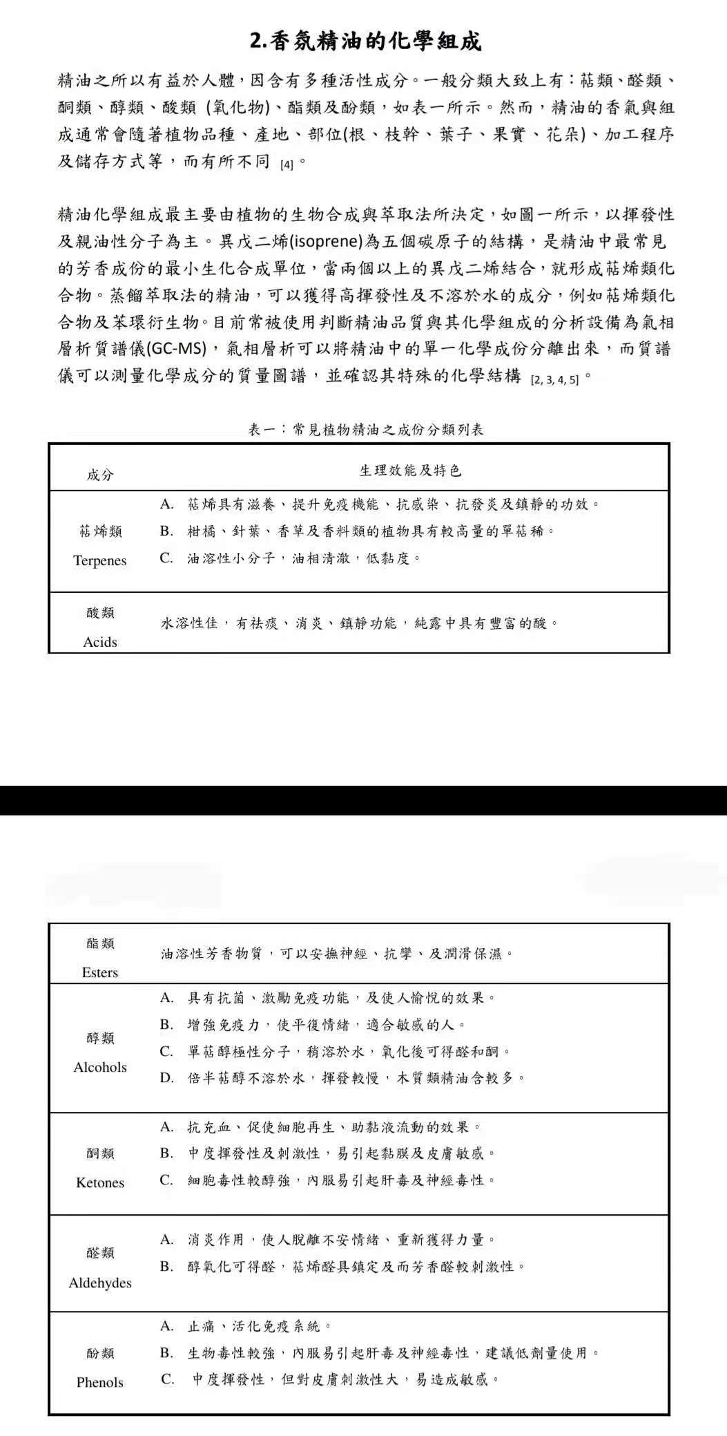
關於純露

我的純露發霉了嗎?
油脂越多的植物都會有。
問:什麼類型的純露,比較會有這種情形?
答:含酯類高的植物,如永久花.穗甘松......
問:如何讓其消失
答:可用咖啡濾紙再過濾裝瓶使用,用來濾這些聚合物。

.jpg)








新鮮蒸餾純露:不用過濾(超濾0.22)的好處
保留所有植物的有效成分


.jpg)
新鮮純露的顏色
新鮮植物和乾燥植物蒸餾顏色也會不同,蒸餾萃取方法不同顏色也會不同
純露一定是清澈如水嗎?
剛蒸餾出的純露不是所有的都是清澈的,上圖中,這個乳白色純露是剛萃取出的丁香純露。在歷經水火蒸餾的震盪萃煉中,溶於水的有機溶質和芳香分子,發生了一系列變化,所以在剛剛蒸餾出的純露中,我們看到的是還處在比較“興奮”的純露狀態,芳香分子、有機溶質等活性成分還沒有完全的穩定下來,這時候,純露就不一定是清澈的
O家F家純露顏色會比較清澈,味道會比較淡的原因是:
O家F家使用孔徑5微米至0.22微米的濾芯進行了過濾細菌微生物,將很多植物精粹元素過濾掉,所以純露會比較清,味道會比較淡. 我們直接用新鮮植物蒸餾純露並重複蒸餾取出濃厚的第一道飽和純露,並且使用巴氏滅菌法(pasteurization)加熱法原理是用70~90C的短暫加熱,來殺死液體中的微生物,以達到保質的效果,這樣的溫度足以除去細菌,卻不會減少香氣
蒸餾就是以化學三態的原理再以物理機械輔助萃取出我們所要的物質。為什麼要以蒸餾的方式萃取,就是要將植物體(固體)加熱→液體【揮發油(比重輕)及植物中溶於水的物質】溶解,再經高溫蒸發為水分子蒸汽→借蒸氣將植物中的一般水煮無法取得的成分分子提出→水蒸氣經冷凝管的冷卻(氣體遇低溫會凝結成水)→將比較輕的揮發物質(油)及比較重的分子(水)一起帶出來→在油水分離槽中,油比較輕所以浮在上面,水比較重所以在沉在下→以此原理取得精油與純露。
一般水蒸餾器設計最重要的是冷凝管,冷凝的速度和溫度決定油量多寡和是否乳化,還有一個主要條件是熱壓力,但是通常熱壓力鍋須要有執照才能製造,危險性高,通常是為了萃取出植物的脂、臘質等後段成分才會需要,我們一般的萃取實驗比較不會用....不值得為了多幾滴油,一不小心把自己炸到外太空當太空人。
如果依芳療師的描述,她們不可能用壓力鍋,而是萃取器的設計不佳,油率不高才對。
在水蒸氣蒸餾法中,醇類或比其輕的化學分子的揮發性最高,所以60-80度就會先行揮發出來(這類物質香氣最佳,但是有些分子成分通常想留也留不住),再來就是揮發性高的輕質油(易被帶到純露中形成油花浮在上層),然後是我們要取得的精油,最後是植物的脂質和臘質。蒸餾時間長短視植物體結構而不同,草本植物蒸餾時間通常1小時半至二小時就夠了,蒸餾再久也沒啥成分會再出來,徒然浪費燃料和水資源。根莖、種子或木類、花類為了提取後段的脂質和臘質,通常須高溫蒸餾久一點。
對我們而言,沒有甚麼只取純露不取油的,那就是萃不出精油,退而求其次取純露。我萃桂花、白玉蘭花、玫瑰...等等即是如此。
還有一種狀況就是植物中的某些揮發油比重和水接近,屬於親水性揮發油,所以冷凝後無法和水分離,精油乳化在水中,這樣油水混合的純露剛蒸餾出來時會濁濁的成乳白色,革質葉比較容易有此現象,例:肉桂葉、樹蘭葉、新鮮老薑、艾納香、木類。但是有些植物純露靜置一段時間會油水分離,有些則需要借其他機械以物理方式分離。
想起老師也參觀過那個產銷班,我問他:「她們的萃取器有特殊之處嗎?因為以理論和化學原理都說不通啊!」
老師說:「和一般水蒸餾萃取器一樣,只差別在冷凝管的水溫,他們以冰冰鎮。」
如果是這樣就說得通了,那講解是說給完全不懂的人聽的噱頭!!
我們曾做過實驗,冷凝管以冰塊的低溫高速冷卻水蒸氣→精油因而乳化在水中→這對我們而言是失敗的萃取實驗。
蒸餾主要目的本來就是取揮發油,純露只是附加價值的芳香蒸餾水,怎麼可能反其道而行,輕的揮發油在後,重的水在前出來,違反化學原理。這種以冰鎮讓本來油量不高的植物取得乳化的蒸餾水,不能說純露中沒有油而是油含量更高,因為精油全都乳化在水中無法分離,只是肉眼看不出來罷了!
所以只萃取30分鐘,因為油乳化在水中,其芳香度已足,但植物的親水物質並未完全萃出。至於品質好或不佳...大概看每個人的需求和想要的是甚麼吧,無法評論。但是如果怕純露含太多有機酸,蒸餾時間更久,根本沒啥成分好出來,出來的只剩下蒸餾水...不叫純露,喝那個不是更安全?
但是,請記著一個概念,揮發油比水輕,比水更易蒸發,不論以甚麼方式,它絕對比水還快成為水蒸氣,冷凝蒸餾出來。
只有一種俗稱沉油的油會沉在水底,那大部分出現在含樹脂比較高的木類,那是樹脂油(具比較好的傷口修復和消炎、抗菌等藥理性),因高溫萃取過程蒸餾出來,從水蒸氣冷凝下來時因和一部分精油黏在一起,所以具芳香氣息;台灣大部分萃取的人因不具精油專業知識,以為是沉在水底的精油(他們叫它沉油),因而撈起後會再和精油摻在一起,因脂類不具揮發性,所以和精油混合後的樹脂精油→具黏性、留香比較長→因為揮發慢。
芳療師問:「純露不是應該都是濁濁成乳白色嗎?」
這是一種迷思→純露不全是濁濁成乳白色,
純露剛進油水分離槽的確...看起來白霧白霧濁濁的,那是因為植物經蒸煮,有些植物組織會溶解被蒸氣沖出來,也有少量精油會流到純露中,或親水性揮發油乳化在其中。但是在化學原理中、油水不相融,油和水可以藉醇類微量融合,所以靜置一段時間,有些純露就會自動油水分離,油會浮在純露上層,純露也會比剛蒸餾出來時清澈,但是更芳香。有些植物因含親水性揮發油比較高,所以靜置後仍無法完全分離,在原來接的桶子中還是霧霧濁濁的,那是要看你萃取的植物是甚麼結構。但是靜置後...植物被水蒸氣沖出的組織分子大比較重會沉在桶底,芳香蒸餾水在中間,精油分子小又輕會浮在最上面,那時的純露就是真正的芳香蒸餾水,和一般蒸餾水一樣,微帶些漂浮的植物組織和精油而已。愈小包裝愈清澈。
至於花類...幾十公斤鮮花材要萃出1ml精油都很難,更別說乳化了,所以其純露香氛很棒,但不會混濁,充其量會多一些植物殘渣或膠質被蒸汽沖出來,我通常會在接純露時以濾網或乾淨沙布濾掉,避免純露提早變質,其他就是浮一層油花和臘質在水面在飄搖罷了!是清的。這樣的迷思,難怪有人要將白玉蘭花加料賣。

1.www.youtube.com/watch
2.www.youtube.com/watch
3.www.youtube.com/watch
4.www.youtube.com/watch
5.www.youtube.com/watch
6.www.youtube.com/watch
7.www.youtube.com/watch
8.www.youtube.com/watch
9.www.youtube.com/watch







关于纯露(简体字)




















































真假純露辨識建置中
































































































































































































































































































































